为持续推进退役军人高质量就业,市退役军人事务局联合淄博鼎原健身服务有限公司(“816健身”)拟于8月下旬举办一期集技能培训与就业招聘于一体的就业创业实训营。现就有关事宜公告如下:
一、培训及招收岗位情况
本期实训营以培训健身教练相关基础理论和基本技能为主。培训结束后,经企业考核合格的人员可以与企业签订健身教练就业协议、享有企业提供的就业推荐资格。
二、参训条件
(一)退役军人;
(二)年龄18-45岁;
(三)身体健康,无不适宜从事健身教练工作的情形;
(四)无违法犯罪记录等情况。
三、注意事项
(一)预报名时间自即日起至8月18日结束。
(二)具有参训意愿且符合报名条件的退役军人扫码报名,申请参训人员应如实填写个人信息,保持联系畅通(预报名二维码附后)。
(三)本次实训营免培训费,不占用自主就业退役士兵免费职业技能培训名额;实训期间,参训人员食宿、交通自理。
培训时间:8月22日-24日(共3天)。
培训地点:淄博市张店区世纪路与共青团西路交叉口东南角福园商区816健身俱乐部。
培训证书:《816职业私教岗前培训结业证书》(本证书仅限在“816健身”品牌直营店和部分联盟店可使用,并非职业资格证书。)
咨询电话:
郑老师:15264328628(微信同号)
徐老师:15265887001(微信同号)
付老师:18753380810(微信同号)
李老师:15554123564(微信同号)
附件:
1.淄博鼎原健身服务有限公司(“816健身”品牌)简介
2.健身教练职业简介
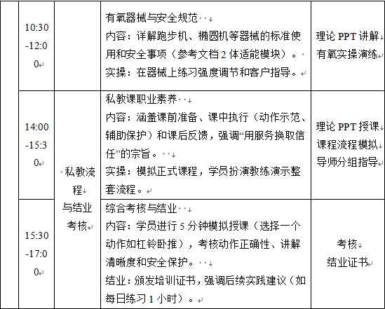
3.培训课程安排表
4.预报名二维码
淄博鼎原健身服务有限公司(“816健身”品牌)简介
淄博鼎原健身服务有限公司创立于2020年,“816健身”是公司旗下自有健身品牌。公司具有健身教练培训认证资质,是国家体育总局人力资源开发中心授权的健身教练培训测评基地,拥有国家体育总局认证的师资队伍和5000平方米的培训基地,常年致力于为全国各地的健身品牌提供优秀教练人才。
公司以健身俱乐部实体经营为主,在淄博市中心城区拥有4家直营店,与各区县65家健身品牌及场馆建立了联盟指导和教练人才培训、输送互联合作机制,可以助力和推荐退役军人在全市范围内的健身行业就业。
“816健身”在全国31个省、自治区、直辖市发展和建立了近700家联盟指导店,可以高效助力我市退役军人在全国各地的健身俱乐部从业就业。近年来,“816健身”在北京、上海、广州、深圳、杭州、成都等城市受邀组织了23期以“816健身”品牌运营管理为主题的行业峰会,在业界获得了良好声誉。
健身教练职业简介
一、行业需求
随着经济社会的发展,国家大力推广倡导全民健身以及人们生活水平的提高,健身行业已经进入到了一个持续上升的增量阶段,形式多样、规模各异的健身场馆遍布大中小城市,各地的健身俱乐部在大多数场馆都缺少健身教练,具有较大的就业潜力。
二、职业类型和发展空间
健身教练的从业类型一般分两种:专职单场馆工作和兼职多场馆服务。主要工作是给健身会员提供健身训练指导,俗称私教课。私教课现行的行业标准是每节课一小时,课时费200元—1000元不等,课时费中教练的指导费一般在50%左右。通过经验的积累,健身教练可成立自己的健身场馆进入到创业的阶段。
三、收入水平可观
健身教练的收入比较可观,专业能力较好的健身教练,在三四线城市通常每月收入可达10000—20000元,一二线城市每月可达30000—40000元。



预报名二维码











